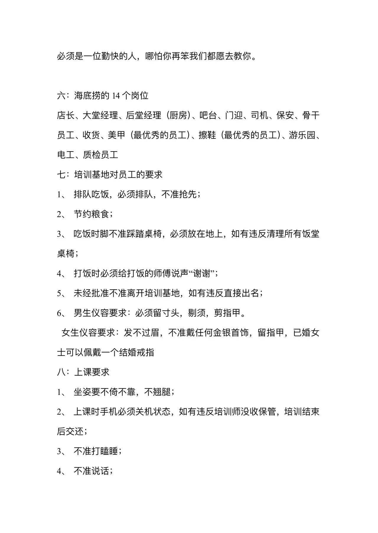
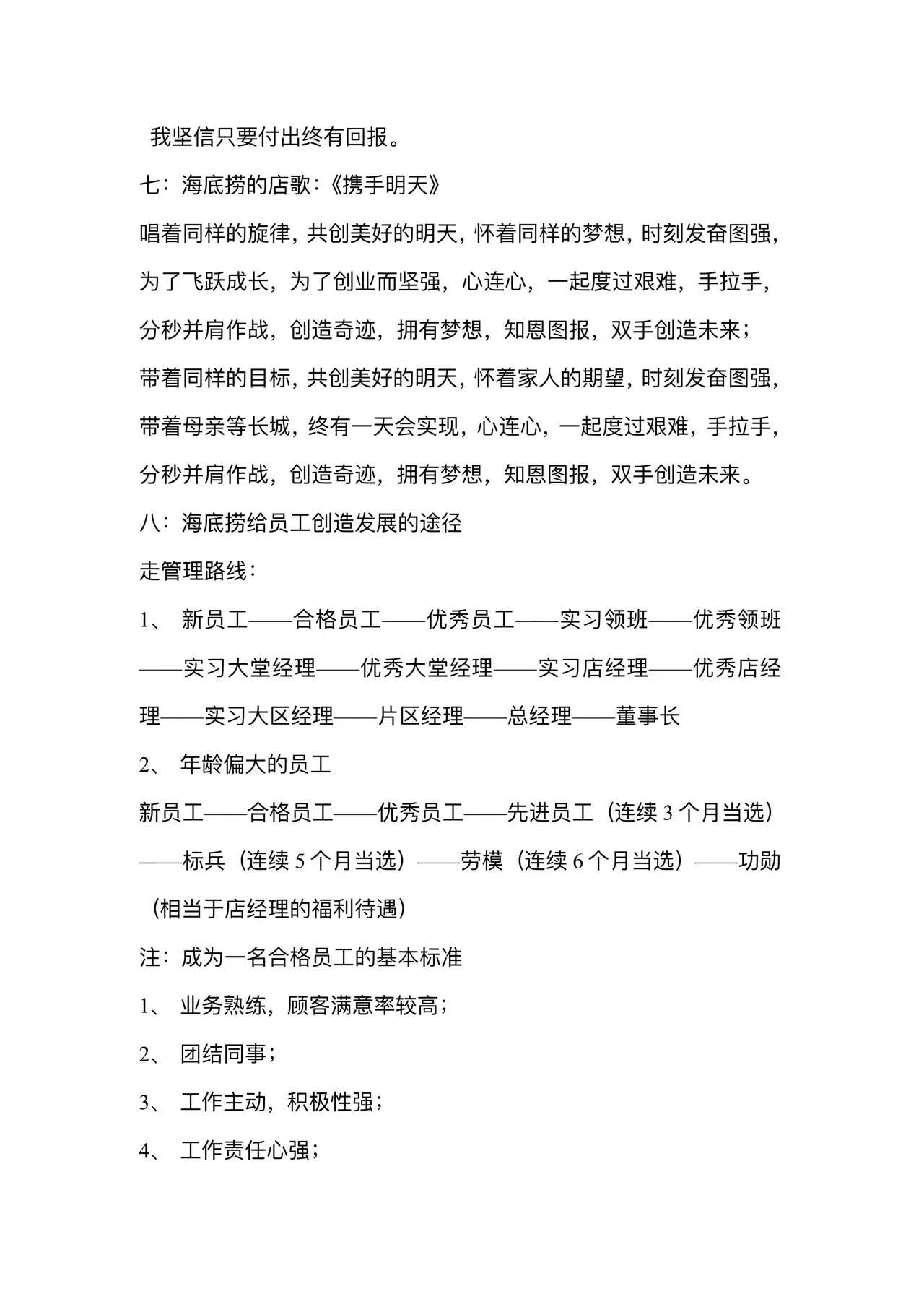
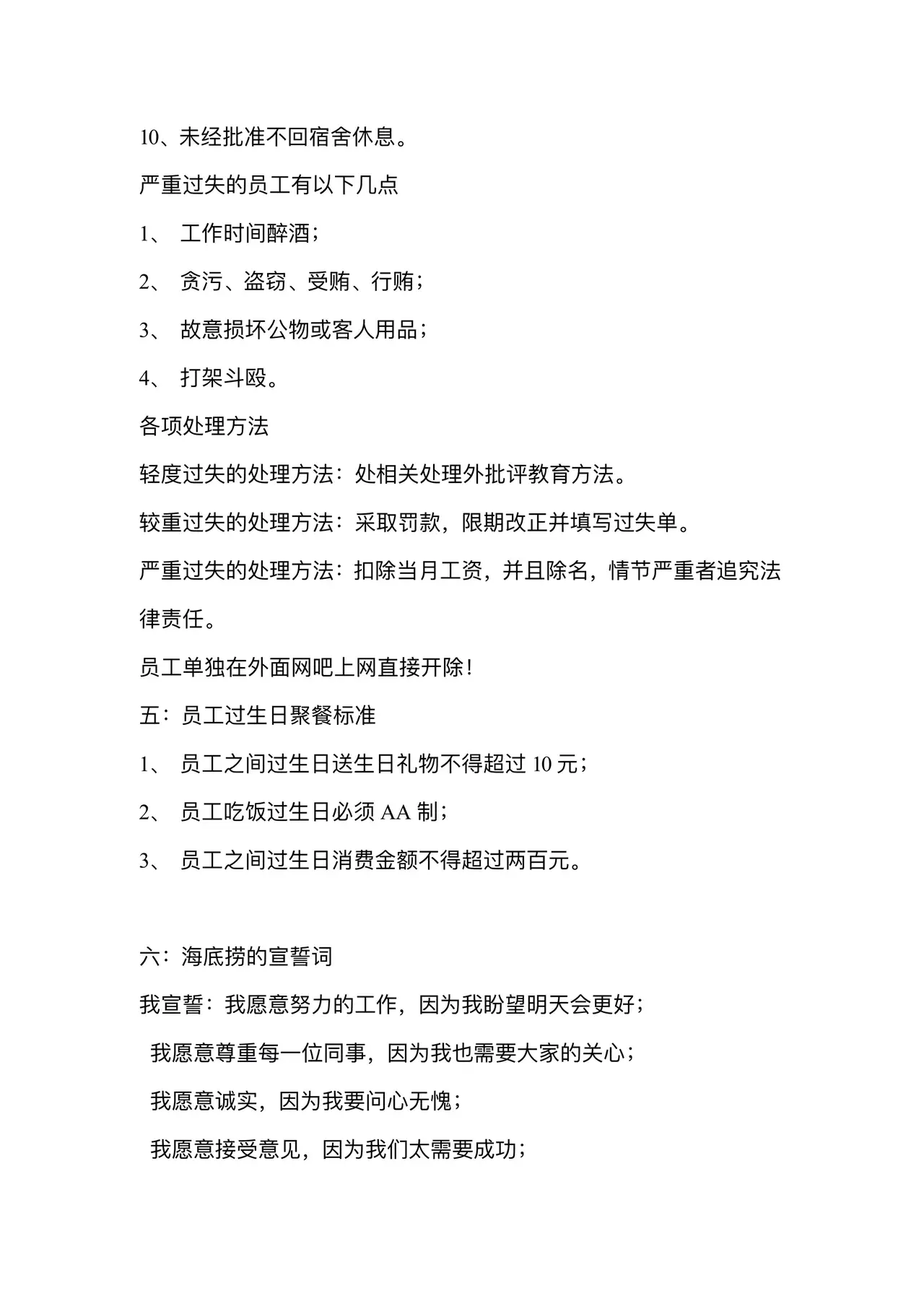
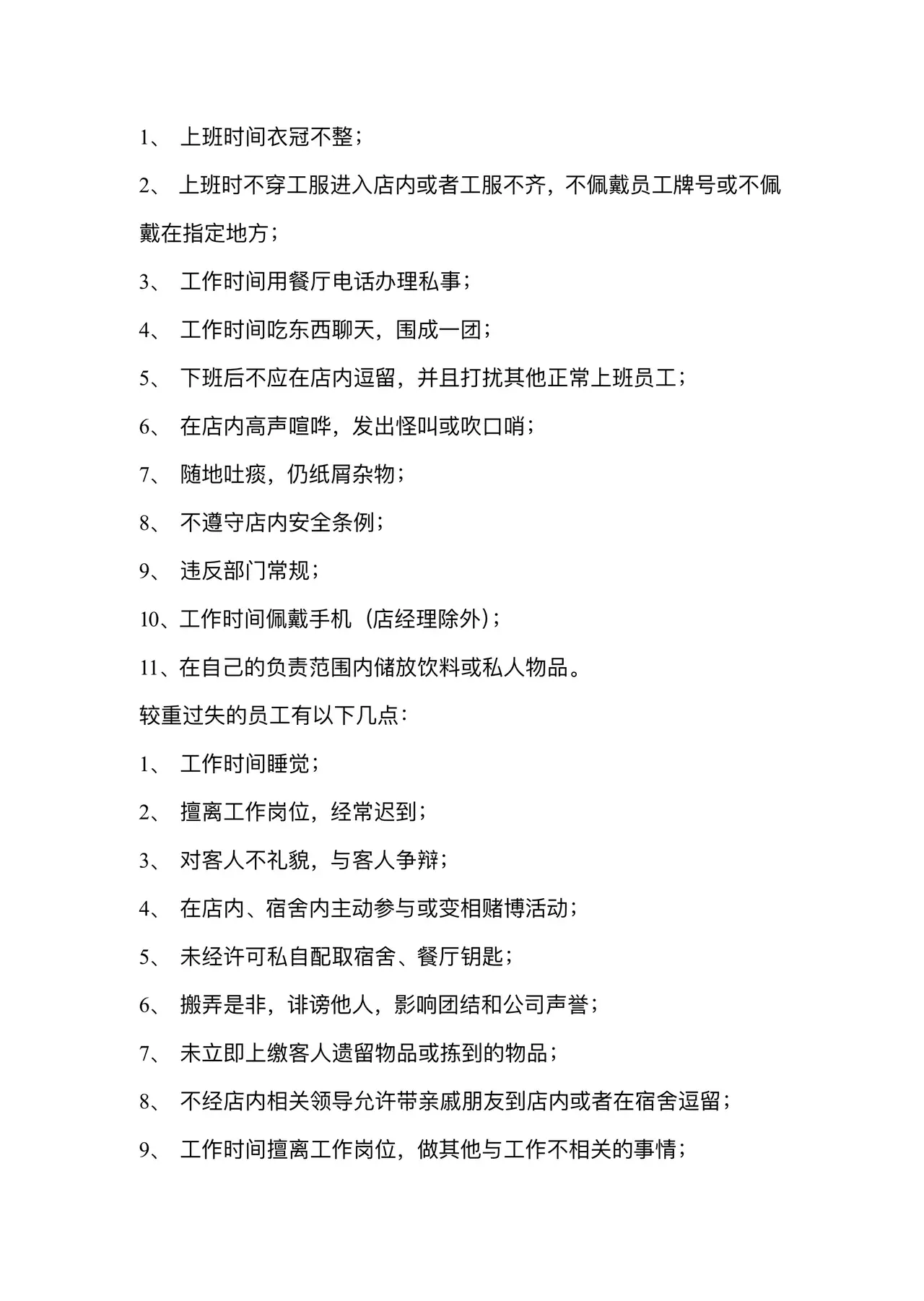
这才叫新员工培训,你那只是看图说话!海底捞新员工三日入职培训91智库网4年前发布关注私信376536 91智库网91zk.wang写给网站用户:点击查看详情 国内企业约70%以上没有对新进员工进行有效的培训。 但那些知名的优秀企业,都是非常重视员工培训,而且针对如何做员工培训也有自己的一套方法。 本次分享的是「海底捞新员工三日入职培训教材」,让员工快速上手,非常值得学习。 此处内容已隐藏,请付费后查看 以上是资料的部分预览内容,完整电子版购买后即可下载,或开通会员全站免费下载点击查看详情 这不是你想要的资料?那就去搜索看看!点击去搜索>>> 这才叫新员工培训,你那只是看图说话!海底捞新员工三日入职培训此内容为付费阅读,请付费后查看库币15黄金VIP会员免费超级SVIP会员免费立即购买如果购买后未显示下载链接,请保留支付订单并私信客服!可编辑可修改开通会员免费下载付费阅读© 版权声明 91智库网提示 1 本站官方网址:https://91zk.wang 2 购买后若未显示下载链接,可右上角私信客服,提供支付订单 3 部分下载链接在页面顶部,请上滑页面查看 498元开通会员,全站资料免费下载学习,点击查看详情 THE END行业数据库# 入职培训# 海底捞员工培训 点击分享按钮,分享给好友或微信群,即可赚钱点赞36 分享QQ空间微博QQ好友复制链接收藏