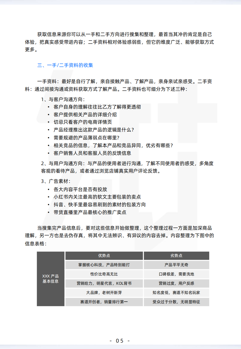
商业内容实战手册91智库网4年前更新关注私信1481128 91智库网91zk.wang写给网站用户:点击查看详情 以上是资料的部分预览内容,完整电子版购买后即可下载,或开通会员全站免费下载点击查看详情 这不是你想要的资料?那就去搜索看看!点击去搜索>>> 商业内容实战手册此内容为付费资源,请付费后查看库币20 限时特惠库币98黄金VIP会员库币2超级SVIP会员免费立即购买如果购买后未显示下载链接,请保留支付订单并私信客服!可编辑可修改开通会员免费下载客服微信czwx1209付费资源© 版权声明 91智库网提示 1 本站官方网址:https://91zk.wang 2 购买后若未显示下载链接,可右上角私信客服,提供支付订单 3 部分下载链接在页面顶部,请上滑页面查看 498元开通会员,全站资料免费下载学习,点击查看详情 THE END个人精进社# 手册 点击分享按钮,分享给好友或微信群,即可赚钱点赞128 分享QQ空间微博QQ好友复制链接收藏