「企业售后服务管理体系手册」Word版,9大章节132页,限时分享

91智库网91zk.wang写给网站用户:点击查看详情

售后服务相当于是整个交易流程中的最后一环,也是最关键的一环。

售后服务做得好,就能获得更多高忠诚度的客户,从而进一步扩大产品的市场份额,提高企业的声誉。由此可见,售后服务非常重要!

本次分享的是「企业售后服务管理体系手册」,9大章节,132页,内容详细完整,手把手教会你如何做好售后服务,是公司售后部培训新人的好素材。

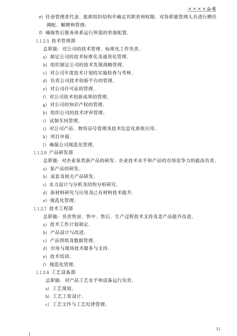
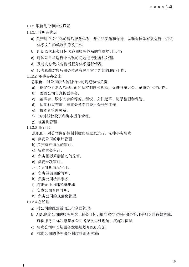
企业售后服务管理体系手册(商学院最新修订版 130页)_01

企业售后服务管理体系手册(商学院最新修订版 130页)_02

企业售后服务管理体系手册(商学院最新修订版 130页)_03

企业售后服务管理体系手册(商学院最新修订版 130页)_06

企业售后服务管理体系手册(商学院最新修订版 130页)_08

企业售后服务管理体系手册(商学院最新修订版 130页)_09

企业售后服务管理体系手册(商学院最新修订版 130页)_10

企业售后服务管理体系手册(商学院最新修订版 130页)_11

 

以上是资料的部分预览内容,完整电子版购买后即可下载,或开通会员全站免费下载点击查看详情

这不是你想要的资料?那就去搜索看看!点击去搜索>>>

「企业售后服务管理体系手册」Word版,9大章节132页,限时分享-91智库网
「企业售后服务管理体系手册」Word版,9大章节132页,限时分享
此内容为付费阅读,请付费后查看
库币22
立即购买
如果购买后未显示下载链接,请保留支付订单并私信客服!
可编辑可修改
开通会员免费下载
付费阅读
© 版权声明
THE END
点击分享按钮,分享给好友或微信群,即可赚钱
点赞148 分享