企业人才管理必备干货:员工晋升管理制度,包含各类实用表格模板

91智库网91zk.wang写给网站用户:点击查看详情

要说职场人最梦寐以求的事,那一定是:升职加薪。

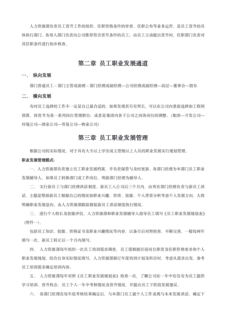
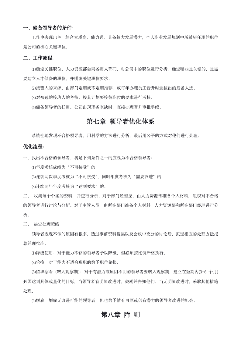
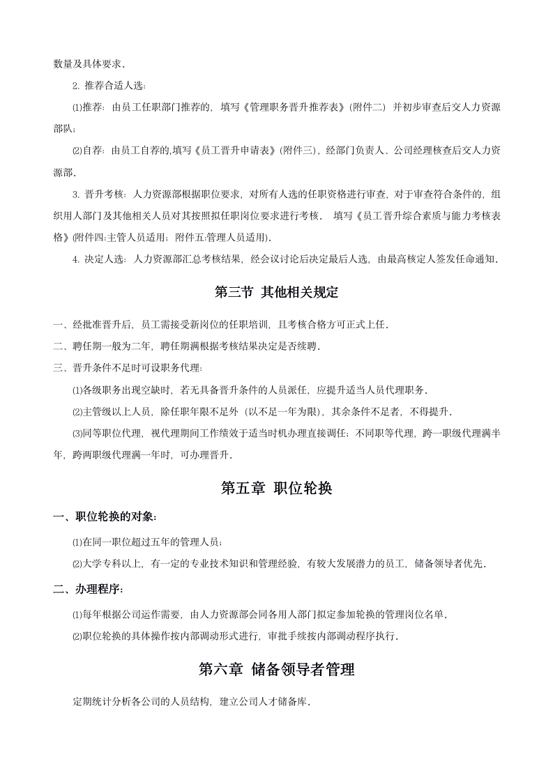
员工晋升,是企业人才发展重要一环,它能充分调动员工的积极性和主动性,从而发现人才、培养人才、留住人才,实现企业发展的良性循环。

如何才能做好人才晋升?

本次分享的是「公司员工晋升管理办法」,附实用表单,手把手快速教会你做好员工晋升,值得收藏!

公司员工晋升管理办法(附表单 18P Doc)12101_01

公司员工晋升管理办法(附表单 18P Doc)12101_02

公司员工晋升管理办法(附表单 18P Doc)12101_03

公司员工晋升管理办法(附表单 18P Doc)12101_04

公司员工晋升管理办法(附表单 18P Doc)12101_05

公司员工晋升管理办法(附表单 18P Doc)12101_06

公司员工晋升管理办法(附表单 18P Doc)12101_07

公司员工晋升管理办法(附表单 18P Doc)12101_08

 

以上是资料的部分预览内容,完整电子版购买后即可下载,或开通会员全站免费下载点击查看详情

这不是你想要的资料?那就去搜索看看!点击去搜索>>>

企业人才管理必备干货:员工晋升管理制度,包含各类实用表格模板-91智库网
企业人才管理必备干货:员工晋升管理制度,包含各类实用表格模板
此内容为付费阅读,请付费后查看
库币25
立即购买
如果购买后未显示下载链接,请保留支付订单并私信客服!
可编辑可修改
开通会员免费下载
付费阅读
© 版权声明
THE END
点击分享按钮,分享给好友或微信群,即可赚钱
点赞188 分享