不管是员工还是企业,绩效考核都非常重要!
好的绩效能调动员工的工作积极性,让员工获得应得的报酬,从而让企业更好地发展,这才是一个良好的循环发展。
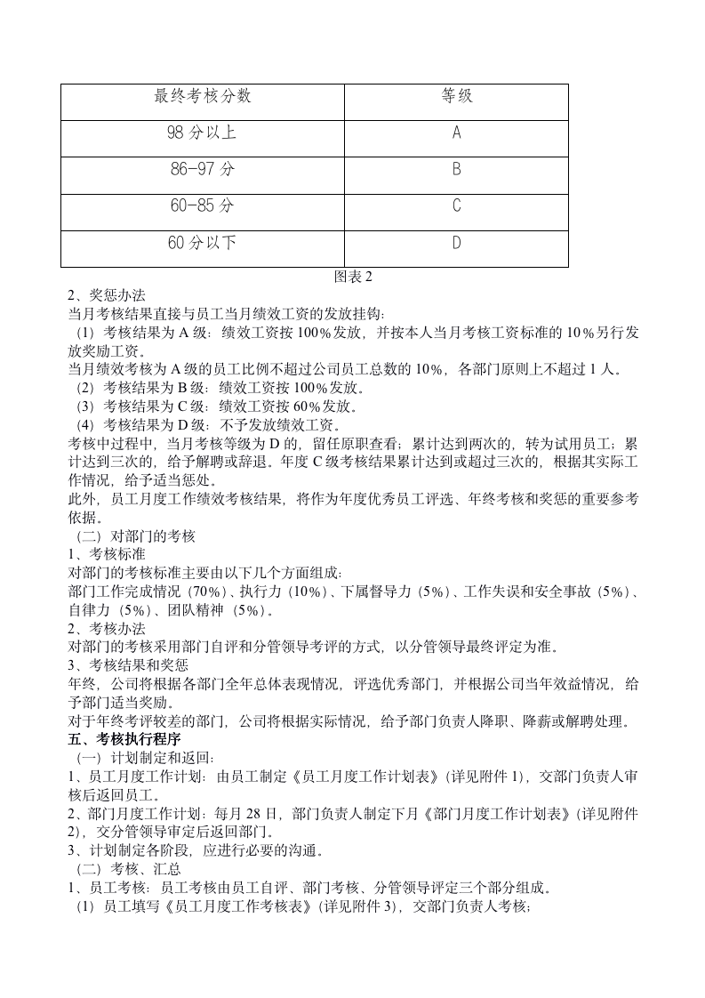
本次分享的是「公司绩效考核管理办法及附表」,此制度内容很全面,内含所有绩效薪资的细节处理,具体的方法和处理,HR可拿去参考和学习,也可根据自身实际情况进行修改使用,以此来提高自己的工作效率。








以上是资料的部分预览内容,完整电子版购买后即可下载,或开通会员全站免费下载点击查看详情
这不是你想要的资料?那就去搜索看看!点击去搜索>>>
© 版权声明
THE END




