工厂管理全套培训教材

91智库网91zk.wang写给网站用户:点击查看详情

工厂管理全套培训教材111205_01
工厂管理全套培训教材111205_02
工厂管理全套培训教材111205_03
工厂管理全套培训教材111205_04
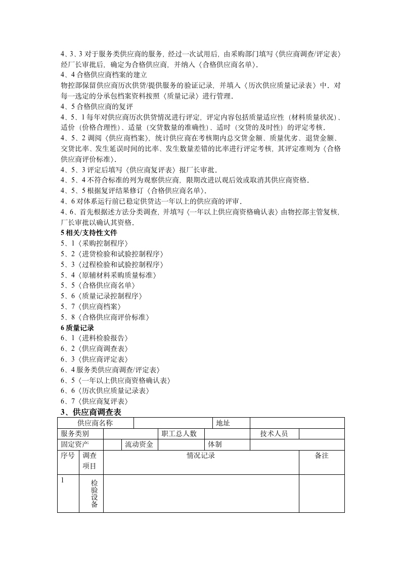
工厂管理全套培训教材111205_05
工厂管理全套培训教材111205_06
工厂管理全套培训教材111205_07
工厂管理全套培训教材111205_08

以上是资料的部分预览内容,完整电子版购买后即可下载,或开通会员全站免费下载点击查看详情

这不是你想要的资料?那就去搜索看看!点击去搜索>>>

工厂管理全套培训教材-91智库网
工厂管理全套培训教材
此内容为付费资源,请付费后查看
库币17
限时特惠
库币98
立即购买
如果购买后未显示下载链接,请保留支付订单并私信客服!
可编辑可修改
开通会员免费下载
客服微信czwx1209
付费资源
© 版权声明
THE END
点击分享按钮,分享给好友或微信群,即可赚钱
点赞180 分享